
十八届中国高校电力电子与电力传动学术年会(SPEED 2025)
征稿通知(截稿日期3月15日)
2025年4月25日-27日
吉林省 吉林市
一、年会简介
中国高校电力电子与电力传动学术年会(Symposium on Power Electronics & Electrical Drives, SPEED)于2005年8月8日在北京交通大学举行筹备会。筹备会由浙江大学、清华大学、哈尔滨工业大学和北京交通大学发起,得到了华中科技大学、上海交通大学、南京航空航天大学、重庆大学、华南理工大学和武汉大学 6 所高校响应,筹备会通过了年会章程,将年会定为每年举行一次。目标是将年会发展成为我国高等院校电力电子与电力传动学科的重要学术论坛。年会的特色在于详细介绍各高校本学科的发展现状和发展趋势,促进各高校对本学科的认识和理解。会议包含特邀报告、论文交流、电力电子与电力传动学科中长期发展前沿问题讨论,吸引了业界著名专家学者以及高校师生的积极参与,已经成为我国高等院校电力电子与电力传动学科最重要的学术论坛之一。截至目前,会议组委会已发展壮大至19所国内知名高校,新增9所高校为湖南大学、中国矿业大学、西安交通大学、西南交通大学、华北电力大学、西安理工大学、合肥工业大学、nt动漫
、东南大学。
第十八届高校电力电子与电力传动年会由nt动漫
nt动漫
承办,将于2025年4月25日-27日在吉林省吉林市召开。
二、主旨报告专家
1、罗安 院士(湖南大学)
题目:待定
罗安,中国工程院院士,湖南大学教授,博士生导师,电能高效高质转化全国重点实验室主任、国家电能变换与控制工程技术研究中心主任,湖南大学校学术委员会主任,兼任湖南省科协副主席。他长期从事大功率电能变换与控制研究,主持国家自然科学基金重大科学仪器项目、国防创新特区重点项目等多个重大项目。以第一完成人获国家科技进步一等奖(创新团队)1项、国家技术发明二等奖1项、国家科技进步二等奖2项、中国专利金奖等多项奖励。获“全国优秀共产党员”、“全国优秀科技工作者“、“全国先进工作者”、“何梁何利基金科学与技术进步奖”等荣誉。
2、曾嵘 教授(清华大学)
题目:高压大容量电力电子器件与直流装备研究进展
曾嵘,清华大学教授、副校长,国家杰出青年基金获得者、国家“万人计划”科技创新领军人才,中国电机工程学会会士,IET Fellow。目前主要从事电力电子器件与直流电网关键装备、交直流电力系统电磁暂态及其防护等教学和研究工作。主持国家重点研发计划、国家自然科学基金集成/重点等科研项目多项,获授权发明专利100余项,发表论文300余篇,合作创办英文期刊《High Voltage》并任副主编等。获国家技术发明二等奖1项、科技进步二等奖2项,IET 2021 E&T Innovation Awards、IEEE EMC Technical Achievement Award、中国电力科学技术杰出贡献奖、首都劳动奖章等。
3、程明 教授(东南大学)
题目:基于矢量磁路理论的坐标变换及其在永磁电机控制中的应用
程明,东南大学首席教授、博士生导师,IEEE Fellow, IET Fellow,享受国务院特殊贡献津贴。现任东南大学风力发电研究中心主任,江苏省新能源汽车电机及驱动系统工程实验室主任、东南大学nt动漫
学术委员会主任等。历任东南大学nt动漫
院长、东南大学第十届学术委员会委员,IEEE工业应用学会和磁学会执委。《电气工程学报》主编以及多个国内外学术期刊编委,获得IET成就奖、SAE环保奖、“中达学者”等国际奖项。
4、侯凯元主任(国网公司东北分部调控中心)
题目:新型电力系统安全稳定运行管理的东北实践
侯凯元,清华大学博士研究生,教授级高级工程师,现任国家电网东北电力调度控制中心主任,长期致力于区域电网调度运行、电力系统稳定分析、电力电量平衡管理、电网运行领域重大科技创新等工作。被授予辽宁省劳动模范、优秀专家人才、“百千万人才工程”百层次人选和国家电网公司劳动模范、优秀专家人才等多项荣誉称号,担任中国能源研究会电力系统新型调节技术和辅助服务专业委员会副秘书长、IEEE PES中国区电力系统动态技术委员会常务理事。
5、穆钢 教授(nt动漫
)
题目:从第一性原理看构网型变流器在电力系统中的作用
穆钢,nt动漫
一级教授,首批国家“万人计划”领军人才、全国杰出专业技术人才、国家有突出贡献的中青年专家、百千万人才工程国家级人选、全国优秀科技工作者、享受国务院特殊津贴、国家教学名师和教育部创新团队带头人、中国电机工程学会会士、IET Fellow。长期从事电力系统安全分析、大规模风电联网运行关键技术等领域的研究与应用开发工作。作为第一获奖人获国家科技进步二等奖2项、省部级科技进步一等奖3项。
三、征文范围
本次会议将探讨电力电子技术、电力传动技术等各个领域的新理论、新技术、新成果,展示电源技术的发展水平及今后的发展方向。主要涉及内容包括但不限于:
1)电力电子装备与系统的拓扑、建模、仿真与测试
2)新能源变换和储能技术中的电力电子问题
3)构网型大功率多电平变换器拓扑、调制与控制
4)电力电子化对新型电力系统构建带来的问题与挑战
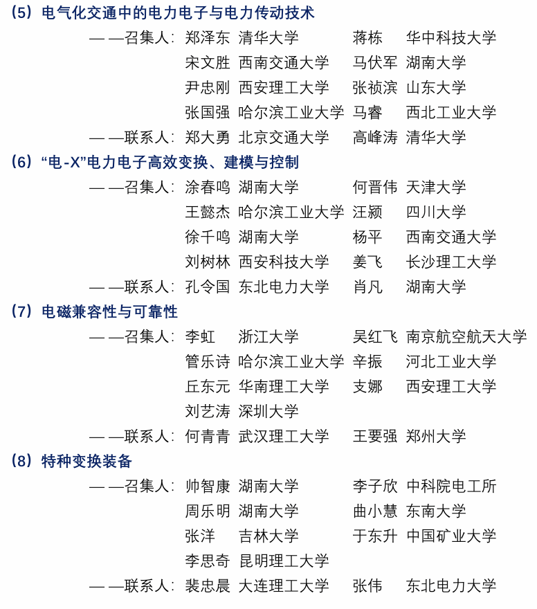
5)电气化交通中的电力电子与电力传动技术
6)“电-X”电力电子高效变换、建模与控制
7)电磁兼容性与可靠性
8)特种变换装备
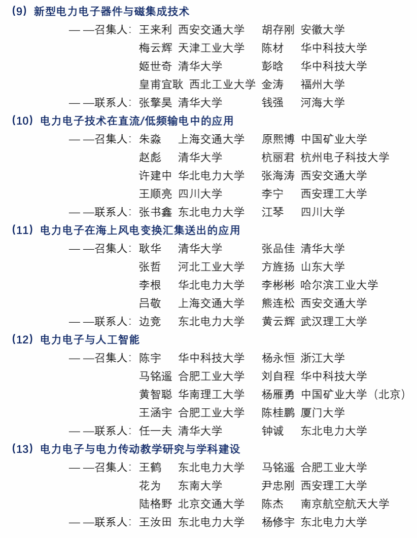
9)新型电力电子器件与磁集成技术
10)电力电子技术在直流/低频输电中的应用
11)直流输电与新能源基地汇集送出
12)电力电子与人工智能
13)电力电子与电力传动教学研究与学科建设
四、召集人和联系人



五、论文投稿
1.投稿论文应是在国内外没有公开发表过的论文;
2.论文格式模板请参照《中国电机工程学报》文章格式要求;
3.论文投稿网址://speed2025.scimeeting.cn;
4.优秀论文推送至《电气工程学报》、《nt动漫
学报》。
六、重要日程
1.投稿截止日期:2025年3月15日
2.论文录用通知日期:2025年3月20日
3.论文终稿提交截止日期:2025年4月5日
七、组织机构
主办单位:中国高校电力电子与电力传动学术年会组织委员会
承办单位:nt动漫
主任委员:
严干贵 教授·nt动漫
副主任委员:
张兴 教授·合肥工业大学
程明 教授·东南大学
委员:
罗 安 院士·湖南大学
徐殿国 教授·哈尔滨工业大学
徐德鸿 教授·浙江大学
李永东 教授·清华大学
周雒维 教授·重庆大学
康 勇 教授·华中科技大学
张 波 教授·华南理工大学
姜建国 教授·上海交通大学
查晓明 教授·武汉大学
郑琼林 教授·北京交通大学
阮新波 教授·南京航空航天大学
陈 昊 教授·中国矿业大学
刘进军 教授·西安交通大学
许建平 教授·西南交通大学
赵成勇 教授·华北电力大学
张 辉 教授·西安理工大学
八、会议地址
吉林省吉林市世贸万锦大酒店(吉林市昌邑区江湾路2号)
九、会议联系方式
联系人:
刘 闯:15804329838
王艺博:15044696177
张书鑫:18340891197
杨德健:18345029980
边 竞:13578502542
郭东波:18743201497

供稿:杨德健
编辑:刘佳怡
初审:刘 闯
复审:严干贵
终审:杨 茂